就业信息
当前位置: 首页 - 就业信息 - 正文
芯恩(青岛)集成电路有限公司 2025届校园招聘简章
发布日期:2024-08-29 20:28:32 作者:刘志强   来源:    阅读:

招聘时间:2024-09-05 14:00-16:00

招聘地点:前卫-敬信教学楼-C107

招聘计划:100人(研究生100人,本科生0人)

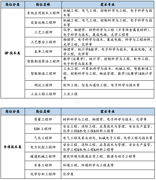
招聘专业:机械工程、电气工程、环境工程等


单位性质:国有企业

单位地址:山东省青岛市黄岛区

单位行业:制造业

单位规模:500-999人



芯恩(青岛)集成电路有限公司

2025届校园招聘简章

公司简介

芯恩(青岛)集成电路有限公司,坐落于山东省青岛市,注册资本100余亿元,具备雄厚的8英寸、12英寸晶圆集成电路产品的研发和生产能力,以及一站式服务能力。

成为世界领先的集成电路制造企业,与客户共赢是芯恩的愿景与使命,“成就客户、正直诚信、奋斗不懈、追求卓越是芯恩的核心价值观。

截屏2024-08-26 下午2.56.21.png

每一颗芯片,都是创新的见证;每一次突破,都是未来全新的篇章!

目标人群

² (境)内高校:202511-20251231日毕业的本硕博毕业生

² (境)外高校:202481-20251231日毕业的本硕博留学生

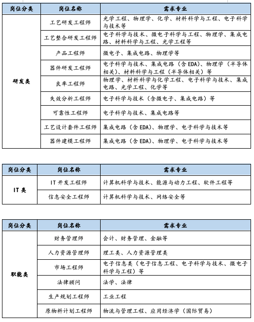
招聘岗位




薪酬福利与发展培养

² 工资

² 津贴补助:房补、餐补

² 奖金:年终奖、项目奖、及时激励

² 长期激励:IPOLTI奖金

² 福利保障:六险一金、商业保险、年假、班车、福利体检

² 学习和发展机会:芯锐计划、领导力提升计划、博士俱乐部、识英大讲堂、Cross Training训练营、Team Leader训练营……

招聘流程

网申→宣讲会→简历筛选→笔试→面试→人才测评→Offer发放→签约→入职

投递方式

移动端:关注【芯恩招聘】微信公众平台,扫码投递。

截屏2024-08-26 下午3.07.35.png

² PC端:输入网址投递,https://siencampus.hotjob.cn

问题咨询

² 官方邮箱:campus@sienidm.com


感受时代脉搏,弄潮科技之巅,

点燃思想花火,创芯照亮未来;

广阔天地,大有可为,

不负使命,我芯澎湃!

时来同芯皆同力,共铸中国芯辉煌!



关闭

    地址:吉林省长春市解放大路2519号 电话:0431-88502606 传真:0431-88502606 邮箱:cer@jlu.edu.cn

Copyright © 1996-2020 | bat·365(中文)官方网站-登录入口版权所有